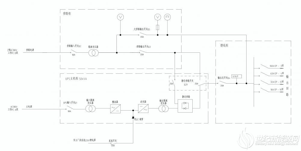
DTS9315C系列電力專用UPS是索瑞德針對中國電力的發展需求,專為發電廠、變電站、鋼鐵、石油化工行業設計的電源產品,具有雙變換在線式、零轉換功能。主要用于電力遠動、RTU、電力載波、電力監控等。市電正常時,單相220V(或三相380V)經過隔離、整流濾波、逆變后給負載供電;若交流輸入異常或斷電時,則由電力系統后備的直流屏或電池柜,經逆止二極管供電逆變,當直流屏欠壓或斷電時,靜態開關切換到旁路供電;市電恢復正常時,自動切換到市電逆變供電。若逆變器過載或故障時,轉為旁路供電,同時發出警告信號。

特點與優點:
1.采用全數字化控制技術
2.智能型檢測及監控功能
3.數字化控制靜態開關零切換
4.輸入輸出全隔離
5.直流屏與市電的完全隔離
6.采用電力標準屏柜設計
7.具有過壓、欠壓、過流、短路等多種保護功能
8.大屏幕LCD中英文操作監控界面
9.有256條超長事件記錄,方便用戶
10.對供電狀況進行分析和管理。
11.靜態旁路具有極強的抗過載能力
應用范圍:
發電廠、變電站、石油、化工、天燃氣和電廠電站等領域。
控制系統:
采用微處理器總線控制技術,確保整流器、逆變器、靜態開關的實時控制,以及各功率部分的協調,其特點是控制時效增加,可靠性加強,最終使UPS整機效率提高,各項輸出技術指標均優于一般同容量設備。
整流器:
6脈沖或12脈沖全控橋(6只或12只SCR可控硅)組成整流器,其作用是將輸入交流AC380V整流為直流405V左右。控制特點為“斜坡”啟動,即整流器輸出電壓在10秒鐘內由0V至405V,對電網無沖擊。
逆變器:
由6只IBGT大功率管組成的SPWM(正弦脈沖調制)全控橋組成。其作用是將直流電壓變換為標準的正弦波交流電壓,經特制的(△/Y)零相移鋸齒型升壓隔離變壓器,變為負載所需的AC220V;另外,該變壓器具有消除來自如計算機類的非線性負載所反射的三倍次諧波電流的能力。控制特點采用“慢降柵壓”保護技術,可大大減少逆變器擾動關斷(逆變器與靜態開關相互切換),并提高UPS整機過載能力,使其抗短路和抗過載能力優于一般機型。特別是其抗短路能力是同類設備無法比擬的。
UPS逆變器過載能力強
110%負載-60分鐘
125%負載-10分鐘
150%負載-1分鐘
200%單相負載- 30秒
逆變器極強的抗輸出短路限流能力和抗階躍性負載沖擊能力
優點:
290%額定電流-5秒鐘即使用戶因不慎造成輸出短路或嚴重過載時,UPS的輸出電 流仍被限制在一個合適的范圍之內,而不是無限制地增大,從而為UPS能長期可靠的運行 奠定好牢固的基礎。
靜態開關:
自動執行不同步切換:
當UPS旁路和逆變器不同步時,DLS31C可自動執行不同步切換,如市電浪涌脈寬<5ms,可保證負責不停電。
當旁路超限時,UPS每隔20ms偵察一次旁路,只要旁路與逆變相角差回到正常范圍,即可執行不同步旁路切換。
可選配的旁路柜:
隔離變壓器和旁路調壓器
智能監控
通過RS232/RS485、無源接點、電量變送信號將UPS的工作狀態和數據實時的傳輸到DCS系統,實現智能監控。
獨特選件
1.SNMP卡;
2.干接點卡;
3.信號變送器;
4.旁路隔離和穩壓;
5.增加饋線回路(標準為8回路);
6.12脈沖整流器;
7.特殊的機型外觀
8.(標準尺寸為800x600x2260mm);

