|
BA系列電流傳感器
|
|
1 概述
BA系列產品應用電磁感應原理,對電網中的交流電流進行實時測量,采用精密恒流技術和線性溫度補償技術,將其隔離變換為標準的直流信號輸出。采用24伏或12伏安全電壓供電,具有過載能力強、高精度、高隔離、高安全性、低功耗等特點,可廣泛用于工業自動化領域。 BA系列中剩余電流傳感器專用于漏電監控,監測電氣線路或電氣設備絕緣狀態,避免電氣線路或電氣設備絕緣性能降低引起的事故。 產品符合GB/T 13850-1998、GB 1208-2006 2 型號說明
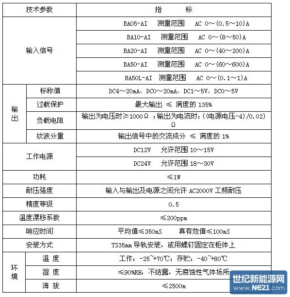
![]() 3 技術指標
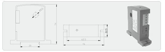
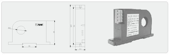
![]() 4 外形及穿孔尺寸
? BA05電流傳感器 ![]() ? BA10電流傳感器
![]() ? BA20電流傳感器
![]() ? BA50電流傳感器
![]() ? BA50L剩余電流傳感器
![]() 5 接線示例
如圖一所示:穿心輸出lac, 電流輸出型(OUT:ldc)傳感器的輸出為共地電流源; 電壓輸出型(OUT:Vdc)傳感器的輸出為共地電壓源 圖中RL是用戶負載,輸出為電流時,負載≤400Ω;輸出為電壓時,負載為≥lkΩ ![]() 6 應用方案
![]() |
BA系列電流傳感器










